新聞中心
政策法規
中國鑄造協會發布:關于鑄造行業大氣污染物排放限值
2017年7月31日,由中國鑄造協會發布的T/CFA030802-2—2017《鑄造行業大氣污染物排放限值》(中國鑄造協會標準公告 2017年 第06號)發布。該標準于2017年10月1日起實施。
?
本標準按照 GB/T1.1—2009 《標準化工作導則 第 1 部分:標準的結構和編寫規則》的規定編寫。由中國鑄造協會標準工作委員會提出,中國鑄造協會歸口。本標準負責起草單位:中國鑄造協會、玫德集團有限公司、無錫市西漳環保設備有限公司、山西華翔集團有限公司、日月重工股份有限公司、寧夏共享集團有限公司。
?
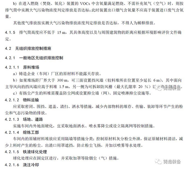
現摘錄T/CFA030802-2—2017中“4排放控制要求”、“5污染物監測要求”、“6實施與監督”部分。前三部分“1范圍、2規范性引用文件、3術語與定義”請自行登錄中國鑄造協會網站查閱。









來源:鑄造裝備
?
?
